Nature子刊丨条件性敲除小鼠助力探索对抗流感等病毒的关键钥匙
寨卡病毒、冠状病毒、流感病毒等 RNA 病毒,凭借极高的突变率与快速进化能力,频繁引发全球性流行病,对人类健康构成严重威胁。在此背景下,抗病毒药物开发进展如何?在相关研究中,条件性敲除小鼠模型如何发挥作用?集萃药康带你了解。
01. 导言
传统抗病毒策略大多聚焦于靶向病毒保守蛋白,但病毒基因组的快速变异特性,易引发耐药现象的产生。因此,以宿主因子为靶点开发广谱抗病毒药物,已成为突破耐药性瓶颈的重要研究方向。近年来的研究显示,病毒依赖宿主的囊泡运输系统完成自身复制与释放过程,然而,宿主因子调控病毒囊泡运输的分子机制尚不清晰,如何实现对宿主靶点的特异性干预,仍是该领域面临的重大挑战。
ADP-核糖基化因子(ADP-ribosylation factors, ARFs))作为一类调控囊泡运输的GTP酶,在细胞内物质转运中发挥着关键作用。不过,其是否参与病毒感染进程,此前尚未有明确结论。2025年2月,中国人民解放军军事科学院军事医学研究院秦成峰团队在《Nature Microbiology》上发表了题为“ARF4-mediated intracellular transport as a broad-spectrum antiviral target”的研究论文。研究中,团队选用集萃药康的Arf4-KO(品系编号:T012444)小鼠模型,结合细胞系构建等前沿技术,首次揭示了ARF4在调控病毒运输和释放中的核心作用,并证实靶向ARF4的抑制剂具备广谱抗病毒潜力,为新型抗病毒药物研发开辟全新路径。
02. 研究结果
ARF4在寨卡病毒(Zika virus, ZIKV)感染中的关键作用
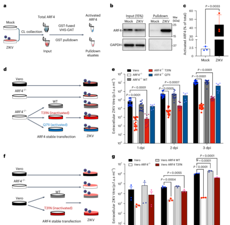
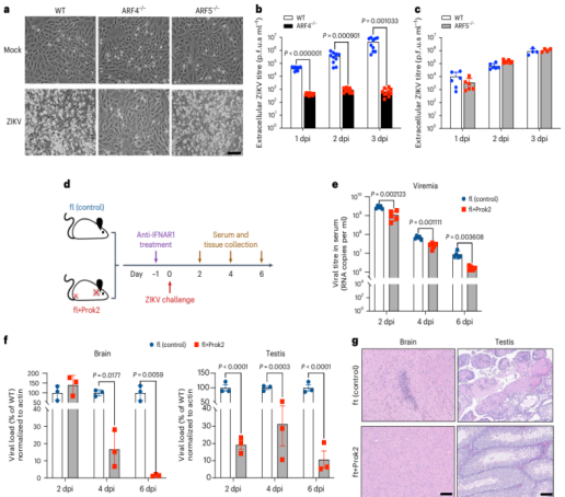
研究团队首先通过构建ARF4、ARF5基因敲除的细胞系,实验结果表明,敲除ARF4能显著抑制ZIKV的感染和复制过程,而敲除ARF5则无此效果。在动物实验层面,ARF4条件性敲除小鼠(Arf4-flox×Prok2-Cre)在ZIKV感染后,其血清、脑和睾丸中的病毒血症和病毒载量均显著降低,同时,ZIKV引发的典型病理变化,如脑部炎症细胞浸润、睾丸曲细精管坏死等症状也明显减轻。综合实验结果,确定了ARF4是ZIKV感染过程中不可或缺的关键宿主因子。
图1. ARF4在ZIKV感染中的必要作用
ZIKV感染激活ARF4并促进病毒后代的产生
ZIKV的生命周期与宿主ARF4的激活/沉默状态紧密相连。研究证实,ZIKV感染能够显著提升ARF4的激活水平(GTP结合态)。进一步实验发现,在ARF4敲除细胞中,回补持续激活状态的ARF4突变体(Q71I)或野生型ARF4,可使病毒复制得以回复;而回补失活突变体(T31N)则完全阻断病毒子代产生。上述结果表明,ZIKV感染可大幅增加ARF4的激活水平,而只有具有表达失活性的ARF4突变体才能支持病毒复制,即ARF4激活是病毒复制的必要条件。
图2. ZIKV感染激活ARF4并促进病毒后代的产生
ARF4调控ZIKV的细胞内运输与释放
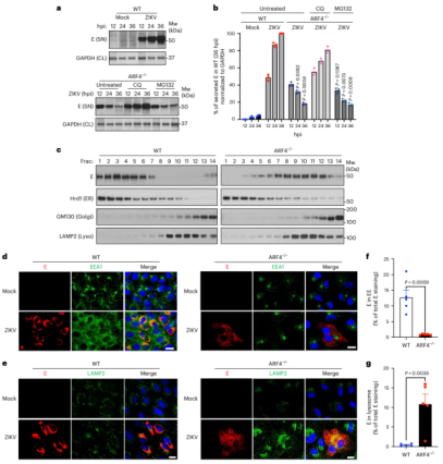
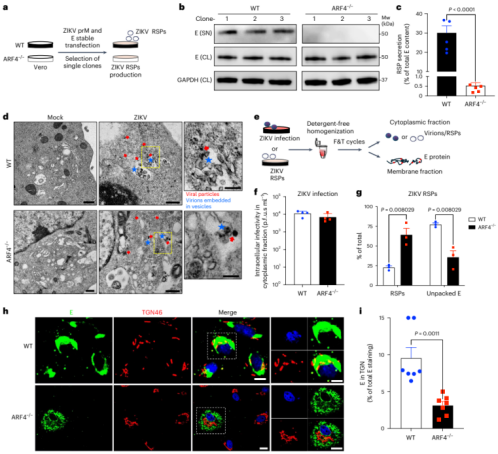
尽管ARF4缺失会使培养基中子代病毒颗粒的释放量显著减少,但在感染早期,细胞内的病毒RNA水平并未受影响,这表明ARF4主要在ZIKV的分泌阶段发挥作用。重组亚病毒颗粒实验显示,ARF4敲除几乎完全阻断了病毒包膜蛋白E的分泌。透射电镜观察发现,ARF4缺失会导致病毒颗粒滞留于内质网或内体囊泡中,无法正常转运至高尔基林;冷冻-解冻实验进一步排除病毒组装缺陷的可能性,将研究重点聚焦于运输障碍。免疫荧光分析结果表明,ARF4缺失会破坏病毒E蛋白与高尔基体标记物的共定位,同时降低跨高尔基体网络中prM蛋白的切割效率。由此可见,ARF4通过介导病毒囊泡从内质网向高尔基体的定向转运,确保病毒颗粒正确分选、成熟及释放,其失活导致病毒滞留于内质网并错误分选至溶酶体降解。
图3:ARF4调控ZIKV的细胞内运输和释放
ARF4缺失导致病毒颗粒被溶酶体降解
研究团队通过构建稳定表达ZIKV重组亚病毒颗粒(RSPs)的细胞系,发现ARF4缺失几乎完全阻断了RSPs的分泌。电镜和生化分离实验进一步证实,ARF4缺失会导致病毒颗粒在细胞内的运输过程受阻,无法正常抵达高尔基体,反而被错误地导向溶酶体降解。上述结果进一步表明,ARF4在ZIKV出芽过程中,对病毒颗粒的细胞内运输起到协调作用,以确保其正确分泌。
图4:ARF4缺失导致病毒颗粒被溶酶体降解
ARF4TP-4通过抑制ARF4的激活来抑制ZIKV感染
基于VXPX保守基序的理性设计,研究团队设计并成功开发出一系列靶向ARF4的功能性多肽(ARF4-Targeting Peptides 1-5, ARF4TPs 1-5),其中ARF4TP-4多肽展现出最佳的抑制活性。体外实验表明,ARF4TP-4可有效抑制ZIKV的复制,不会对宿主细胞的增殖产生影响;在小鼠体内实验中,连续给药7天未引发肝肾毒性或免疫原性反应,同时可使感染小鼠的病毒载量下降超过2个数量级。此外,这种靶向宿主因子的干预策略不仅对ZIKV有效,对同属黄病毒科的登革病毒和西尼罗病毒也表现出交叉抑制活性,为开发广谱抗病毒药物的开发提供了新的思路。
图5. ARF4TP-4通过抑制ARF4的激活来抑制ZIKV感染
ARF4具有广谱抗病毒特性
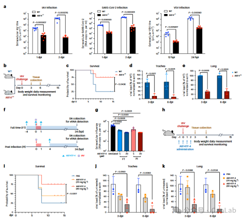
由于ARF4是调控多种RNA病毒复制的核心宿主因子,在Vero细胞模型中,利用CRISPR-Cas9技术敲除ARF4后,甲型流感病毒(IAV)、SARS-CoV-2及水疱性口炎病毒(VSV)的复制效率均显著降低,这表明ARF4是跨病毒科的广谱依赖宿主因子。在小鼠感染模型中,ARF4杂合敲除(ARF4+/−)小鼠在感染 IAV 后的生存率显著提升(75% vs野生型25%),同时使肺和气管中的病毒载量分别下降87%和68%。上述结果表明,ARF4具有广谱抗病毒作用。
图6:ARF4具有广谱抗病毒作用
03. 结论
本研究揭示了ARF4作为调控寨卡病毒、流感病毒和新冠病毒等多种致病RNA病毒细胞内运输的关键宿主因子的重要作用。RNA病毒通过激活ARF4,实现子代病毒颗粒向高尔基体的定向转运与释放;而抑制ARF4活性,则会致使病毒颗粒被错误分选至溶酶体降解途径。无论是通过基因敲除手段,还是利用靶向ARF4激活的小分子肽进行干预,均可显著抑制病毒复制。在小鼠模型实验中,相关干预措施对寨卡病毒和流感病毒感染展现出强大的保护作用,这为开发广谱抗病毒药物提供了全新靶点和治疗策略。该发现突破了传统病毒靶向疗法的局限性,为基于宿主因子动态调控网络的抗病毒策略开发,提供了全新范式。
参考文献
Nat Microbiol. 2025 Mar;10(3):710-723.
