代谢及心血管疾病模型
机体代谢紊乱会引起代谢物质在体内不正常的堆积或缺乏,从而导致一系列与代谢相关疾病的发生,严重威胁人类健康。集萃药康自主研发一系列代谢疾病模型,如肥胖、糖尿病、高脂血症、代谢功能障碍相关脂肪性肝病、痛风/高尿酸血症、骨质疏松症等,用于致病机制研究及相关治疗药物开发。
肥厚型心肌病(HCM)是一种常见但复杂的遗传性心脏病,其特征是心肌肥厚,最常累及左心室。与心脏肌节蛋白相关的基因(如 MYBPC3、MYH7 和 TNNT2)突变可被导入动物体内。这些突变会破坏心肌的正常结构和功能,进而导致肥厚型心肌病的发生。集萃药康已开发出具有肥厚型心肌病表型的 Myh6 R404Q 小鼠和 Mybpc3 KO小鼠,并可基于这些模型提供成熟的药效评估服务。
相关模型
1. 肥厚型心肌病模型-Mybpc3 KO
模型介绍
MYBPC3 基因编码心肌肌球蛋白结合蛋白 C(cMyBP-C),这是一种与粗肌丝相关的蛋白质,通过调节肌动蛋白 - 肌球蛋白横桥相互作用,在调控心肌收缩和舒张过程中发挥关键作用。它如同一个 “刹车装置”,限制过度的横桥循环,维持肌节结构完整性和钙敏感性。MYBPC3 KO小鼠表现出离心性肥厚型心肌病,其特征为左心室扩张、收缩功能降低以及心电图异常(如 ST 段抬高)。这些小鼠还表现出肌球蛋白循环动力学加快和心律失常易感性增加的现象,与人类 MYBPC3 相关心肌病的病理特征相似。
验证数据
① 蛋白敲除验证

图 1. Mybpc3 KO小鼠心脏中不表达 MYBPC3 蛋白
② Mybpc3 KO小鼠在出生后第 14 天表现出离心性肥厚型心肌病

图 3. Mybpc3 KO小鼠在 P14 时的超声数据
超声心动图分析显示,与野生型对照小鼠相比,Mybpc3 KO小鼠心脏显著增大。Mybpc3 KO小鼠心脏在舒张末期室间隔厚度(IVSd)和舒张末期左心室后壁厚度(LVPWd)均显著增加,符合心肌肥厚特征。同时,左心室舒张末期容积(LVEDV)和收缩末期容积(LVESV)病理性升高,射血分数(EF)和缩短分数(FS)降低,共同表明心室扩张和收缩功能受损。这些结构和功能异常表明,Mybpc3 基因缺失与青春期离心性肥厚型心肌病的发生存在因果关系,重现了人类 MYBPC3 相关心肌病的特征。
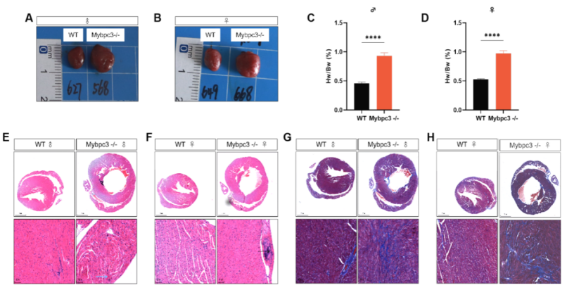
③ Mybpc3 KO小鼠的心脏病理特征

图3 3月龄Mybpc3 KO小鼠心脏的病理分析
与野生型对照小鼠相比,Mybpc3 KO小鼠心脏显著增大,心脏重量与体重比(HW/BW)显著升高。通过H&E染色和Masson染色的组织病理学分析显示,Mybpc3 KO小鼠心脏中存在明显的心肌细胞肥大和广泛的心肌纤维化,表现为心肌纤维增大和胶原沉积,尤其在血管周围和间质区域更为明显。这些结构异常与离心性肥厚的表型特征一致,反映了代偿性适应性重塑和进行性病理失代偿。值得注意的是,纤维化病变呈斑片状分布,表明在缺乏功能性 Mybpc3 的情况下,由于持续的生物力学应力导致细胞外基质更新失调。
2. Myh6 R404Q+/−
模型介绍
Myh7临床肥厚型心肌病人中发现的最高频突变之一。小鼠Myh7表达量低,且不参与心室肌球蛋白重链二聚体组成。小鼠Myh6基因与人类的 Myh7 基因具有高度同源性,二者都主要在心室心肌细胞中表达,对心肌收缩力起着关键的调节作用。Myh6 基因编码 α- 肌球蛋白重链(α-MHC),是心肌中的一种关键收缩蛋白,通过依赖 ATP 的肌动蛋白 - 肌球蛋白横桥循环,驱动肌节组装和心肌收缩。小鼠 Myh6 基因第 404 位氨基酸残基及其周围序列,与人类 Myh7 基因第 403 位残基区域具有高度同源性。Myh6基因R404Q突变会破坏肌球蛋白重链与心肌肌球蛋白结合蛋白 C(cMyBP-C)之间的结合亲和力,这与人类 Myh7基因 R403Q 变异的致病机制相似,能够重现人类肥厚型心肌病的病理特征。
验证数据
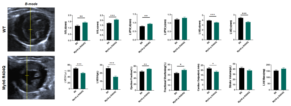
① Myh6 R404Q+/−小鼠在4月龄后出现向心性肥厚型心肌病

图1. Myh6 R404Q+/−小鼠4月龄的心超数据
超声心动图分析显示,与野生型对照小鼠相比,Myh6 R404Q+/−小鼠出现明显的心脏肥厚。突变小鼠心脏的舒张末期室间隔厚度(IVSd)和舒张末期左心室后壁厚度(LVPWd)均显著增加,但左心室舒张末期容积(LVEDV)和收缩末期容积(LVESV)减小,同时射血分数(EF)和缩短分数(FS)略有升高。这些结构和功能异常表明,Myh6 基因突变与向心性肥厚型心肌病的发生存在因果关系,高度重现了人类 Myh7 相关心肌病的特征。n = 10,数据以Mean±SEM表示。*P<0.05,**P<0.01,***P<0.001 by t-test。
② Myh6 R404Q+/−小鼠在出生 8 个月后出现严重的向心性肥厚型心肌病

图 2. Myh6 R404Q+/−小鼠8月龄的心超数据
Myh6 R404Q+/−小鼠出生后可存活长达 8 个月,在此期间,向心性心肌肥厚逐渐发展为严重的病理状态。除了心室壁增厚和心室腔容积减小外,突变小鼠心脏的每搏输出量(SV)和心输出量(CO)显著降低,这表明其已转变为收缩功能障碍和早期心力衰竭状态,重现了晚期肥厚型心肌病的临床特征。值得注意的是,该模型中从肥厚到衰竭的时间进程与人类 Myh7 R403Q 心肌病的病程时间线相似,突显了其在研究疾病机制和治疗干预方面的转化相关性。n = 10,数据以Mean±SEM表示。*P<0.05,**P<0.01 by t-test。
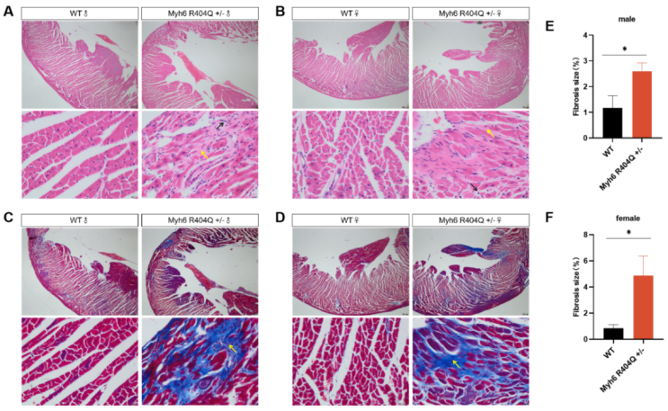
③ Myh6 R404Q+/−小鼠心脏的肌节紊乱和心脏重塑

图 3. Myh6 R404Q+/−小鼠8月龄心脏的病理分析
组织学结果显示,与野生型小鼠相比,Myh6 R404Q+/−小鼠心脏出现广泛的间质和血管周围纤维化(在三色染色 / 天狼星红染色切片中呈现蓝色 / 绿色胶原沉积),心肌细胞结构被破坏。纤维化病变分布于整个心室壁,表明细胞外基质正在进行渐进性重塑,这是肥厚型心肌病(HCM)进展的一个标志。这与该模型中先前观察到的心输出量受损和心肌肥厚现象一致。*P<0.05 by t-test。
④ Mavacamten/MYK-461 可诱导Myh6 R404Q+/−小鼠心肌松弛

CAMZYOS®(Mavacamten)是FDA批准的首款心脏肌球蛋白抑制剂,专门用于心功能分级为 II - III 级的有症状成人梗阻性肥厚型心肌病(oHCM)。这种新型治疗药物可选择性调节 β- 心脏肌球蛋白 ATP 酶活性,减少过度的肌动蛋白 - 肌球蛋白横桥形成,使心肌收缩力向节能的 “超松弛” 状态转变。在 Myh6 R404Q+/- 小鼠模型中的临床前验证显示出快速的药效学效应。与模型小鼠相比,单剂量MYK-461(Mavacamten 的临床前代码)在给药后的 24 小时内使缩短分数(FS)显著降低了 18%。这种收缩功能的急性降低与 Mavacamten 的作用机制一致,其直接针对肌节过度收缩,这是肥厚型心肌病病理生理学的一个特征。ns 无显著性差异;****P<0.0001 by t-test。
